The Structures of Synaptic Cell Adhesion Proteins Neuroligin-1 in Isolation and in Complex with Neurexin-1b Reveal Specific Protein-Protein and Protein-Ca2+ Interactions

Autism is a neurodevelopmental disorder that impairs social interactions, and causes communication deficits and repetitive behaviors. About 1 in every 150 children is affected by autism. Genetic screens revealed that mutations in the neurexin and neuroligin genes are among the multiple genetic causes of autism spectrum disorders and mental retardation (Jamain et al., 2003; Szatmari et al., 2007). In the brain, neurexins and neuroligins are cell adhesion proteins on the pre-synaptic and post-synaptic cell membranes, respectively. Their extracellular domains interact with each other within the synaptic cleft to provide connectivity between nerve cells and assure proper synapse function. Neuroligins are involved in maturation of synapses by validating excitatory versus inhibitory synapses (Chubykin et al., 2007). Mice lacking neuroligin or neurexin genes show improper synapse function and are not viable although synapse formation itself is not affected (Missler et al., 2003; Varoqueaux et al., 2006). Understanding the molecular mechanism of these proteins in synapse development is a first step towards development of novel therapeutics directed to treat and possibly cure autism. However, up to now, the lack of a high-resolution structure of the neuroligin/neurexin complex has hindered studies of the function of these proteins.

In this study, we determined the high-resolution three-dimensional structures of neuroligin-1 in isolation and in a complex with neurexin-1β by X-ray crystallography using data collected at SSRL Beam Line 11-1 and ALS Beam Line 8.2.2. Neuroligin 1 is responsible for validating excitatory synapses (Chubykin et al., 2007). Our structure of the extracellular domain of neuroligin-1 has an ellipsoid shape and forms a constitutive dimer (Figure 1A). The dimer interface comprises a four-helix bundle composed of two helices from each molecule. Our structure of the neuroligin-1 bound to neurexin-1β reveals that two neurexin-1β molecules bind to two identical surfaces on the opposite faces of the neuroligin-1 dimer to form a heterotetramer (Figure 1B). The neuroligin-1/neurexin-1β complex exhibits high affinity, and includes a large binding interface that contains bound Ca2+. Alternatively spliced sites in neurexin-1β and in neuroligin-1 are positioned nearby the binding interface and regulate the strength of the interaction (Figure 1C).

Figure 1
Figure 1 Structures of Neuroligin-1 and the Neuroligin-1/Neurexin-1β complex. A) Ribbon representation of a neuroligin-1 monomer. Two views are shown related by a 180° rotation around the specified axis. α-helices are colored orange and β-sheets are colored cyan. B) Ribbon representation of the neuroligin-1/neurexin-1β heterotetramer. C) Overall view of a neuroligin-1/neurexin-1β heterodimer showing carbohydrates (yellow sticks), splice sites SS4 of neurexin-1b and SSB of neuroligin-1 (arrows) and Ca2+ ions at the binding interface (green spheres).

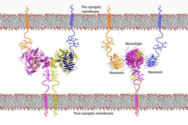
Our structures suggest a model of the structural organization of these cell-adhesion proteins at the synaptic junction. The arrangement of the neuroligin-1/neurexin-1β complex positions the C-terminal stalk regions of neuroligin-1 and neurexin-1β at opposite faces of the heterotetramer, thus the complex bridges the 15-20 nm wide synaptic cleft by tethering to the pre- and post-synaptic membranes through the stalk regions of neuroligin-1 and neurexin-1β (Figure 2).

We used the structure of the complex to determine residues that are critical for the interaction of neuroligin-1 with neurexin-1β. Our mutations reduced the affinity of neuroligin-1 for neurexin-1β up to three orders of magnitude and confirmed the binding interface revealed by the neuroligin-1/neurexin-1β complex structure. In future experiments, such mutants can be used as molecular tools to study the role of neuroligins and neurexins in synapse validation. Our results provide molecular insights for understanding the role of the neuroligin/neurexin interaction in synapse function.

 

Figure 2
Figure 2 Model for the arrangement of the neuroligin-1/neurexin-1β complex at the synapse. Neurexins are tethered to the pre-synaptic cell membrane and neuroligins are tethered to the post-synaptic cell membrane by their stalk regions. Their interaction forms trans-synaptic connectivity.
Primary Citation

D. Araç, A.A. Boucard, E. Özkan, P. Strop, E. Newell, T.C. Südhof, A.T. Brunger. (2007) Structures of Neuroligin-1 and the Neuroligin-1/Neurexin-1β complex reveal specific protein-protein and protein-Ca2+ interactions. Neuron, 56, 992-1003.

References

Chubykin, A.A., Atasoy, D., Etherton, M.R., Brose, N., Kavalali, E.T., Gibson, J.R., and Sudhof, T.C. (2007). Activity-dependent validation of excitatory versus inhibitory synapses by neuroligin-1 versus neuroligin-2. Neuron 54, 919-931.

Jamain, S., Quach, H., Betancur, C., Rastam, M., Colineaux, C., Gillberg, I.C., Soderstrom, H., Giros, B., Leboyer, M., Gillberg, C., et al. (2003). Mutations of the X-linked genes encoding neuroligins NLGN3 and NLGN4 are associated with autism. Nat Genet 34, 27-29.

Missler, M., Zhang, W., Rohlmann, A., Kattenstroth, G., Hammer, R.E., Gottmann, K., and Sudhof, T.C. (2003). β-neurexins couple Ca2+ channels to synaptic vesicle exocytosis. Nature 423, 939-948.

Szatmari, P., Paterson, A.D., Zwaigenbaum, L., Roberts, W., Brian, J., Liu, X.Q., Vincent, J.B., Skaug, J.L., Thompson, A.P., Senman, L., et al. (2007). Mapping autism risk loci using genetic linkage and chromosomal rearrangements. Nat Genet 39, 319-328.

Varoqueaux, F., Aramuni, G., Rawson, R.L., Mohrmann, R., Missler, M., Gottmann, K., Zhang, W., Sudhof, T.C., and Brose, N. (2006). Neuroligins determine synapse maturation and function. Neuron 51, 741-754.